耕耘收获 砥砺前行
近日,贵州中医药大学研究生院公示了2022年贵州中医药大学研究生教育创新计划项目拟立项名单。

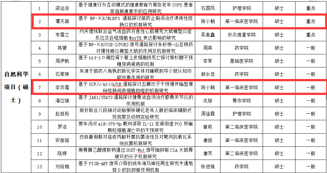
在该立项名单上,贵州中医药大学第一临床医学院共获自然科学项目硕士组三项立项(申报者:谭天颖、李双霜、安丽丽),值得注意的是,其中两名硕士研究生(谭天颖、李双霜)所属指导老师均为成都肛肠专科医院副院长陈小朝教授。
“看到公示我的内心非常激动,非常感谢指导老师陈小朝教授和带教老师杨桃,他们给予了我很多的支持和帮助,接下来我会不忘初心,砥砺前行!”硕士研究生谭天颖说到。

根据《关于组织申报2022年贵州中医药大学研究生教育创新计划项目的通知》要求,贵州中医药大学研究生院组织校外专家对研究生教育创新计划申报项目进行了评审,按专家意见推荐出了拟立项项目名单。
相关阅读更多>>
自助挂号院方承诺:以下所填写信息将绝对保密,请放心填写
为了更好的为患者提供服务,特开通网络在线自助挂号系统。您只需要按照表格要求正确填写信息即可提交预约挂号。预约成功后,到院可凭预约号可享优先就诊权,并可免医院专家挂号费。
成都肛肠专科医院温馨提示:
提前预约挂号,到院无需挂号即可就诊!
您可以拨打热线(028-86611987)预约
或直接点击人工预约






